Beat365中文官方网站
本校师生
融合门户
校外VPN
校园邮箱
OA办公平台
校外用户
考生
校友
访客
应聘者
首页
Beat365中文官方网站
学校简介
现任领导
党委书记
党委副书记、校长
党委副书记
纪委书记
副校长
校长助理
党委常委
学校章程
信息公开
数据中传
汇总标题
汇总大图
数据汇总
中传新闻
学院部门
党群职能部门
行政职能部门
直(附)属单位
教学科研单位
校园生活
信息化服务
设备仪器场馆预约
后勤服务
电话黄页
校历
校医院
心港湾
图书馆
人才培养
本科生教育
专业建设
教学成果奖
课程教学
实践教育
教学名师
通识教育
研究生教育
研究生管理服务
规章制度
电子成绩单
学位论文编写规则
学生选课
师资队伍
学历继续教育
国际传媒教育
高等职业技术教育
MBA人才培养
培训教育
白杨课堂
科学研究
科研学术简介
学术委员会
科研机构
国家级科研机构
省部级科研机构
其他高级别科研机构
校级科研战略机构
校级科研协作机构
校级科研创新机构
院级科研机构
学术期刊
科学研究处
科研学术
招生就业
本科招生
研究生招生
培训教育招生
学历继续教育招生
国际传媒教育学院招生
国际预科招生
国际学生招生
MBA招生
MPA招生
职业教育国际(预科)招生
就业创业指导服务
合作交流
国际交流
国内合作
传媒大学教育基金会
教育发展中心
教育服务中心
通知公告
首页
通知公告
通知
通知
公告
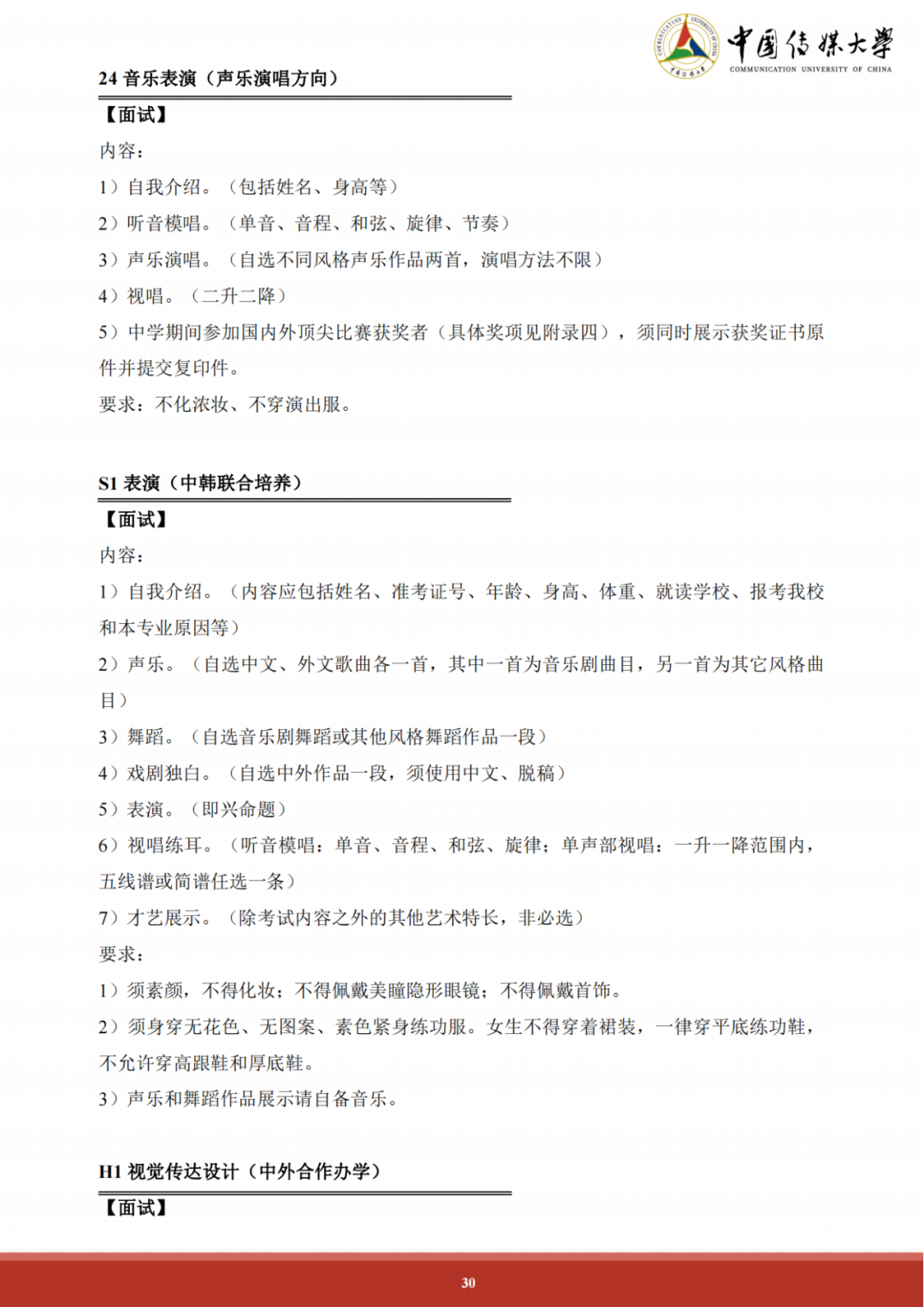
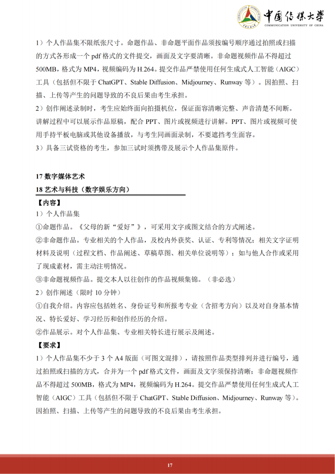
Beat365中文官方网站2024年艺术类本科招生简章
发布时间:2024-01-08
浏览次数:
44426
文章来源:新闻网
分享至: